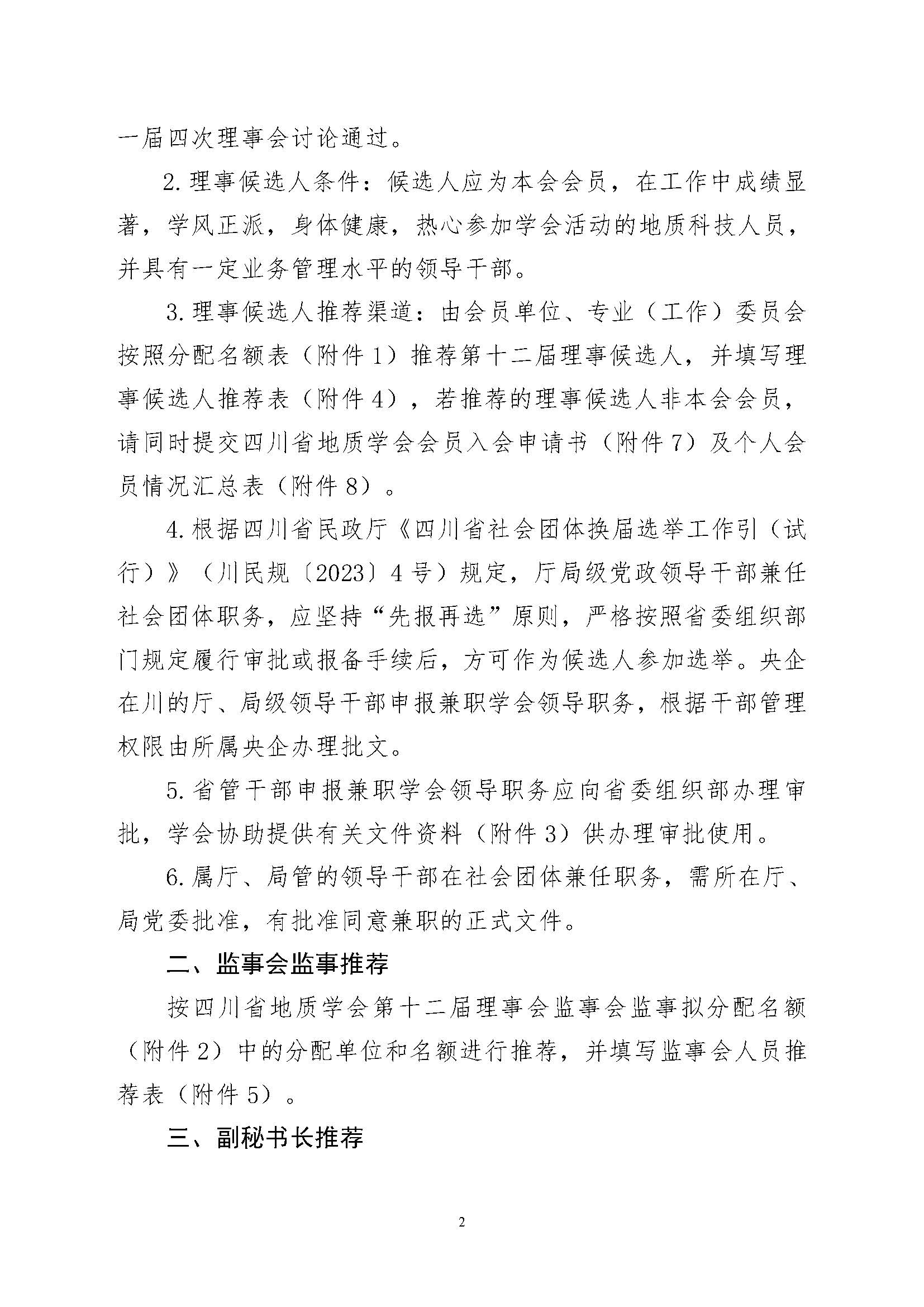
四川省地质学会官方网站
欢迎你!今天是:2026年04月07日
主管单位:四川省自然资源厅
返回首页
关于学会
学会简介
学会章程
学会专家
大事记
组织机构
专委会
学会动态
学会公告
学术交流
表彰奖励
活动动态
行业资讯
政策法规
科技工作
科普活动
地学科普
科普基地
地质公园
成果评价
科技咨询
期刊杂志
期刊简介
投稿须知
在线投稿
过刊浏览
编委会
联办单位
网站首页
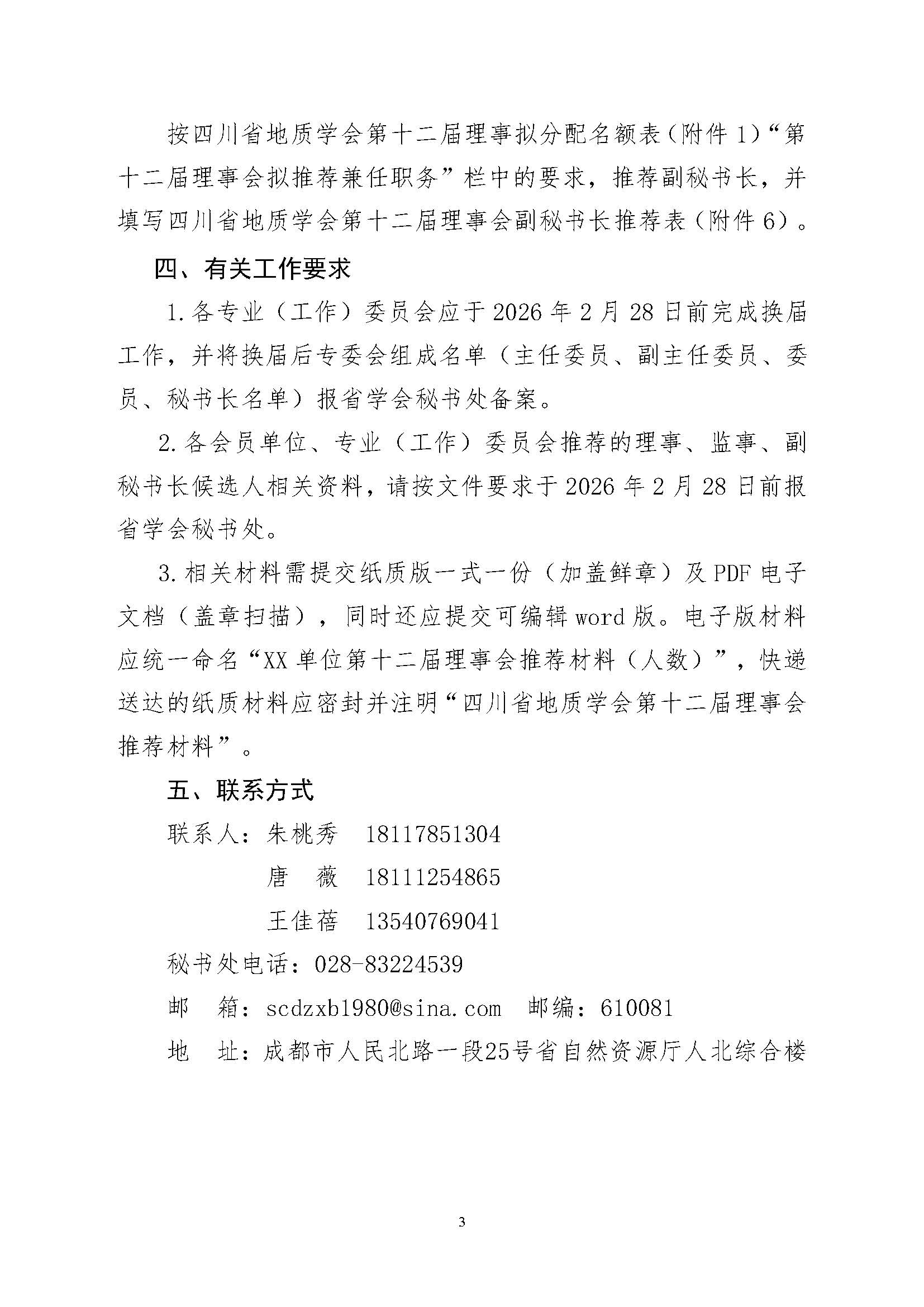
> 学会公告 > 关于召开四川省地质学会第十二次会员代表大会的预备通知 正文
关于召开四川省地质学会第十二次会员代表大会的预备通知
2025-12-25
附件4-8.zip
附件1-3.pdf
浏览:5
学会动态
> 学会公告
> 学术交流
> 表彰奖励
> 活动动态
> 行业资讯
> 政策法规
信息报送
期刊在线办公
○ 四川水发勘测设计研究有限公司
○ 中国电建集团成都勘测设计研究院有...
○ 核工业二八〇研究所简介
○ 四川省国土空间生态修复与地质灾害...
○ 四川省地质矿产勘查开发局二0二地...
○ 四川省地矿局四〇四地质队(四川华...
○ 四川省地质矿产勘查开发局一0六地...
○ 四川省冶勘设计集团有限公司(简称...
○ 中国石油集团东方地球物理勘探有限...
○ 四川省核工业地质局二八二大队
○ 四川省地质矿产勘查开发局川西北地...
○ 四川省核工业地质调查院(核工业西...
更多会员单位 >>
关注微信公众号
成果评价
国土资源科技成果评价
评价办法
评价流程
相关资料下载
地学科普
地质百科
地质文化
科普讲座
四川省矿产资源概述
表彰奖励
人才奖
成果奖
学术交流
专业培训与交流
学术交流会
学术文章
学会概述
学会简介
学会章程
大事记
组织机构
学会专家
版权所有:Copyright (C) 2019 四川省地质学会 scdzxh.com.cn All Rights Reserved.
蜀ICP备19035453号